|
|
|
|
|
|
|
![]()
LC LED UT-652RGB2D: 1210 RGB
SMD LED
|
HIGHLIGHTS |
APPLICATIONS |
|
·
3.2mm x 2.7mm RGB Common Anode ·
Low Power Consumption ·
Design for white color mixing ·
Long Operating Life ·
RoHs Compliant Part |
·
Backlighting ·
Wearables and Portable Devices ·
Status Indicator ·
Medical and Industrial Instrumentation |
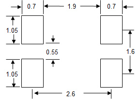
DEVICE DIMENSIONS

Absolute Maximum Rating
(Ta = 250C)
|
PARAMETER |
RED |
GREEN |
BLUE |
UNITS |
|
DC Forward Current |
25 |
25 |
25 |
mA |
|
Peak Pulse Forward Current (1) |
100 |
100 |
100 |
mA |
|
Reverse Voltage (IR
= 10mA) |
5 |
5 |
5 |
VR |
|
Operating Temperature |
-40
to +100 |
0C |
||
|
Storage Temperature |
-40
to +100 |
0C |
||
|
Soldering Recommendation |
Reflow soldering: 260°C For 5 Seconds Hand soldering: 300°C For 3 Seconds |
|||
(1) Pulse conditions of 1/10 duty and 0.1msec
width
Electro-optical
Characteristics (Ta = 250C)
|
PARAMETER |
SYMBOL |
CONDITIONS |
MIN. |
TYP. |
MAX. |
UNIT |
|
DC Forward
Voltage (Red) |
VF |
IF
= 20mA |
1.8 |
2.5 |
V |
|
|
DC Forward
Voltage (Green) |
VF |
IF
= 20mA |
2.8 |
3.5 |
V |
|
|
DC Forward
Voltage (Blue) |
VF |
IF
= 20mA |
2.8 |
3.5 |
V |
|
|
Luminous
Intensity (Red) |
IV |
IF
= 20mA |
200 |
|
400 |
mcd |
|
Luminous
Intensity (Green) |
IV |
IF
= 20mA |
600 |
|
850 |
mcd |
|
Luminous
Intensity (Blue) |
IV |
IF
= 20mA |
150 |
|
300 |
mcd |
|
Viewing Angle |
2q1/2 |
IF
= 20mA |
120 |
Deg. |
||
|
Dominant
Wavelength (Red) |
lD |
IF
= 20mA |
620 |
630 |
nm |
|
|
Dominant
Wavelength (Green) |
lD |
IF
= 20mA |
520 |
530 |
nm |
|
|
Dominant
Wavelength (Blue) |
lD |
IF
= 20mA |
460 |
470 |
nm |
|
Suggest IR Reflow for
Lead Solder

Suggest IR Reflow for
Pb Free Solder

(1) Recommended Soldering Temperature 245+50C.
Maximum Soldering Temperature of 2600C
Recommended PCB Solder
Pad

Electro-Optical Curve
Characteristics



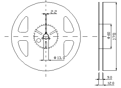
Tape and Reel Package
Dimensions


![]()
![]()
|
LC LED Corporation |